尊龙凯时

通知通告

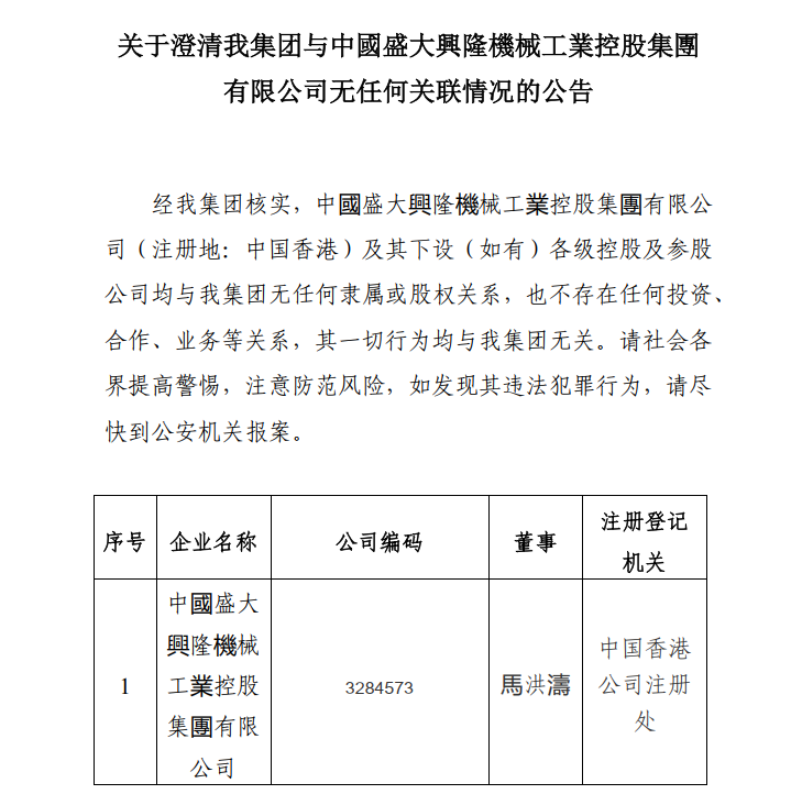
关于澄清我集团与中国盛大兴隆尊龙凯时工业控股集团有限公司无任何关联情形的通告

宣布时间:2023-07-28 文章泉源:战略生长部

尊龙凯时·(中国区)人生就是搏!

附件:


【网站地图】【sitemap】